当前我国标准化发展正在由数量规模型向质量效益型转变,进一步提升标准制定的科学性、规范性、时效性,是实施标准化战略、加快构建推动高质量发展的标准体系的重要内容之一。在标准制修订全生命周期管理过程中,标准验证是提升标准技术内容科学性、适用性、合理性的重要技术手段之一,在标准预研、标准起草和标准实施等各个阶段,开展标准验证工作,能够提升标准编制质量,更好地为经济社会高质量发展提供高标准支撑。
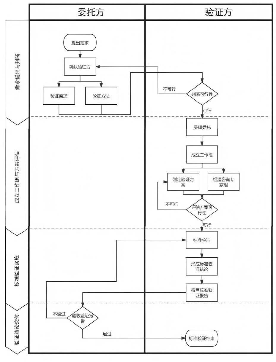
一、基本流程。标准验证是通过实验、评估等方式,对标准的技术要求、核心指标、试验和检验方法等开展验证的科技活动,是标准化服务体系重要组成部分。在本文中,标准验证基本流程如图所示,一般包括以下工作流程:
(1)需求提出与判断;
(2)成立工作组与方案评估;
(3)标准验证实施;
(4)验证结论交付。
二、需求提出与判断。标准起草单位、标准化技术委员会等需求单位提出标准验证需求后,需求方对标准验证工作提出有关要求,明确标准验证方、标准验证原理、验证方法等要求。由标准验证方进行初步判断,需验证标准是否在标准验证点的批复领域内,验证点在技术、能力方面是否能满足具体标准验证的要求,并对验证目标、验证周期进行估算,要确保能按时保质地完成标准验证任务。
三、成立工作组与方案评估。标准验证方经判断可行,受理委托后组建标准验证工作组,由工作组编制标准验证实施方案,实施方案应涵盖标准验证的所有要求,重点描述验证任务目标、拟解决的主要问题及采用的技术手段、实施计划(各阶段任务时间点、负责人等),并附上方案预算、技术要求、核心指标、试验或检验方法、质量保证措施等。实施方案制定后,报标准验证咨询专家组审核评估,审核评估方式可采用会审或函审方式,经专家组评估并按照评估意见修正后方可开展验证工作。
四、标准验证实施。实施方案经专家审核评估后,由标准验证工作组负责开展验证工作,按照方案和计划要求,根据分工和时限要求,完成验证工作并汇总整理验证结果。标准验证结论经咨询专家组审核通过后,由标准验证工作组撰写出具验证报告,验证报告按照报告格式及要素要求编写,主要包括验证标准名称、委托方、验证内容、验证方法、验证仪器设备、验证结果、验证结论等。
五、验证结论交付。委托方对标准验证报告进行验收。如验收通过,验证方应将报告及相关材料归档以备后续查验,并根据约定在一段时间内为委托方提供报告解释等后续服务;如验收未通过,针对委托方对验证报告提出的疑问、异议,验证方项目组补充采集和分析有关评估信息,修改完善验证报告。