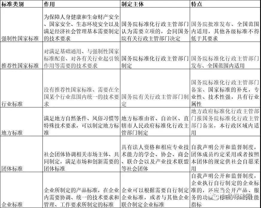
团体标准,是依法成立的社会团体为满足市场和创新需要,协调相关市场主体共同制定的标准。社会团体是指具有法人资格,且具备相应专业技术能力、标准化工作能力和组织管理能力的学会、协会、商会、联合会和产业技术联盟等社会团体。
团体标准是我国标准化改革创新的重要发展阶段。我国标准化改革的目标是把政府供给为主的标准体系,转变为由政府主导制定的标准和市场自主制定的标准共同构成的新型标准体系,市场自主制定的标准就是团体标准。因此,团体标准是现阶段我国政府简政放权背景下标准化体制改革,是与国际接轨的必然产物。2015年国务院发布的《深化标准化工作改革方案》中提出培育发展团体标准的要求。2018年实施的《国家标准化法》发布,正式确立团体标准的法律地位。2019年国标委、民政部共同发布《团体标准管理规定》,对团体标准的制定、实施和监督等方面进行规定。2022年国标委联合16部门发布了《关于促进团体标准规范优质发展的意见》,提出促进团体标准规范优质发展十条意见。
近年来,我国团体标准呈迅猛的发展势头,2022年,社会团体在全国团体标准信息平台上公布17675项团体标准。截至2022年底,社会团体在全国团体标准信息平台上累计公布51078项团体标准。
各类标准的特点

1.团体标准是企业引领市场、扎根市场的强力抓手。我国的标准化进程最终是要建立起政府主导制定的标准与市场自主制定的标准互为补充、衔接配套的新型标准体系。团体标准既不同于企业标准,也不同于行业标准,在行业中拥有影响力及引领性,却不由政府相关部门发布,不代表整个行业和领域,它属于市场自主制定范畴,是企业引领市场、扎根市场的强力抓手。
2.团体标准是国家标准的有效补充。团体标准相比较于国家标准和行业标准有着更短的制定周期以及更高的市场要求。它既能够填补国家标准的空白,又能够灵活的吸纳行业内优质的新产品、新技术,及时反映行业特点。企业可以通过参与制定团体标准来使自己的产品、服务有据可依。
3.团体标准让优势产品脱颖而出。满足国家标准、行业标准的同类产品有很多,无法体现出竞争优势。例如怎么证明产品宣称的新鲜、安全、健康呢?有了团体标准,就可以用数据说话,用指标说话,解决量化的问题,进而把好产品说清楚。企业通过参与制定团体标准,能够体现行业杠杆,体现产品在市场中的竞争优势,让优势产品脱颖而出。
4.团体标准引领行业高质量发展。国家鼓励社会团体制定高于、严于国家标准和行业标准的团体标准。国标是要求企业都必须做到的,这是一个必须遵守的底线,但是底线是无法引领行业高质量发展的。标准决定质量,标准的水平决定质量的水平,有什么样的水平就有什么样的质量。行业的先进水平可以通过团体标准的形式体现,企业通过参与团体标准的制定可以获得话语权、提升行业竞争力、促进释放标准化能量激发产品创新活力、引领行业高质量发展。
正所谓“一流的企业做标准”,团体标准与生俱来的实用性、市场贴合性,决定了其支撑我国标准化服务经济社会发展的独特使命。高质量的产品和团体标准的结合必将在促进社会经济高质量发展中发挥引领性、支撑性的作用。
社会团体开展团体标准化工作应当遵守标准化工作的基本原理、方法和程序。团体标准定制流程主要包括:立项、编制、征求意见、 技术审查、发布几项程序。
(1)被相关法律、法规、规章引用,这时该标准具有相应的强制性约束力,应当按照法律、法规、规章的相关规定予以实施。
例如,2018年8月,水利部、国务院扶贫办、国家卫生健康委共同发布了《水利部 国务院扶贫办 国家卫生健康委关于坚决打赢农村饮水安全脱贫攻坚战的通知》(水农[2018]188号)。该通知中明确规定,各地可直接使用中国水利学会发布的《农村饮水安全评价准则》开展农村饮水安全评价工作。这时,中国水利学会发布的团体标准《农村饮水安全评价准则》就必须执行。
(2)被企业在产品包装、说明书或者标准信息公共服务平台上自我声明公开的,企业必须执行该团体标准。
(3)被合同双方作为产品或服务交付的质量依据的,该团体标准对合同双方具有约束力,双方必须执行该团体标准。
六、企业采用团体标准时,是否需要征得发布该标准的社会团体同意?
《团体标准管理规定》中明确指出,团体标准是由本团体成员约定采用或者按照本团体的规定供社会自愿采用。社会团体成员采用某项团体标准时,按照约定规则采用;非社会团体成员采用某项团体标准时,了解社会团体标准实施的有关规定,与该社会团体积极联系,确认标准采用制度和标准最新版本等有关事宜。
七、企业采用团体标准后,需要进行自我声明吗?自我声明的主要内容有哪些?
企业采用团体标准后,要登录“企业标准信息公共服务平台”,按照平台操作手册,进行注册和信息公布,即进行自我声明。声明的主要内容有:
(1)企业基本信息;(2)其执行的团体标准的编号和名称;(3)执行该标准的产品信息。
八、除社会团体外,其他单位可以对其发布的团体标准开展标准培训吗?
除社会团体外的其他单位受标准发布机构或其会员单位的委托、邀请,可以对其发布的团体标准开展培训。但团体标准的版权和解释权均属于社会团体,凡涉及标准的培训、宣传等活动,建议与标准的发布机构联系,避免侵权等问题的发生。
(1)团体标准的实施评估是指标准实施后,对其实施应用情况、对经济社会所产生的影响进行测算和评价的过程。
(2)实施评估工作一般由该标准的发布机构组织开展,也可由标准利益相关方或者其委托的第三方机构来组织。
(3)既可以对一项团体标准开展实施评估,也可对一组相关标准开展实施评估。
实施评估主要方面为:
——经济效益,包括直接经济效益和间接经济效益;
——社会效益,包括在推动科技进步与社会发展、推动产业升级和民生发展等方面产生的效益;
——生态效益,包括在资源节约和合理利用、减少污染、环境优化、保护生物多样性等方面的效益。
团体标准拥有版权。团体标准在制定过程中,需要付出智力劳动,具有独创性智力成果的属性,属于《中华人民共和国著作权法》保护的客体。